Klappenstellantriebe sind wesentliche Bestandteile von Raumlufttechnischen Anlagen (RLT-Anlagen). Sie dienen dazu, Luftklappen automatisch zu öffnen, zu schließen oder in einer bestimmten Position zu halten, um den Luftstrom innerhalb des Systems gezielt zu regeln. Dadurch können Luftmengen, Druckverhältnisse, Temperatur und Luftqualität in Gebäuden präzise geregelt werden.
Die Antriebe werden je nach Anforderung und Regelstrategie unterschiedlich angesteuert – von einfachen Zweipunktantrieben über Dreipunktantriebe und stetige Antriebe bis hin zu modernen Bussystemen. Die Wahl des passenden Antriebs hängt von der jeweiligen Funktion, Steuerungsart und Genauigkeitsanforderung der Anlage ab.
1️⃣ Zweipunktregelung (Federrückläufer)
Erklärung:
Der Antrieb kennt nur zwei Zustände: AUF oder ZU. Bei Ansteuerung öffnet die Klappe, bei Spannungsabfall schließt sie automatisch durch eine Rückstellfeder.
Anschluss:
- 2 Adern (L und N).
- Signal „Ein“ = Klappe öffnet, Signal „Aus“ = Klappe schließt (Federkraft).
Vorteile:
- Einfacher Aufbau und Verdrahtung
- Hohe Sicherheit bei Stromausfall
- Günstig und wartungsarm
Nachteile:
- Nur Auf/Zu, keine Zwischenstellung
Einsatzgebiete:
- Brandschutz- und Rauchschutzklappen
- Frostschutz- oder Sicherheitsfunktionen
- Außen- und Fortluftklappen
2️⃣ Zweipunktregelung (über Schaltkontakt)
Erklärung:
Der Antrieb kennt nur zwei Zustände: AUF oder ZU. Bei Ansteuerung öffnet die Klappe, bei Spannungsabfall am Schaltkontakt schließt sie Motorisch automatisch wenn an L und N Spannung anliegt.
Anschluss:
- 3 Adern, zwei für die Spannungsvesorgung L/N und einen Schaltkontakt.
- Signal „Ein“ = Klappe öffnet, Signal „Aus“ = Klappe schließt (Motorisch).
Vorteile:
- Einfacher Aufbau und Verdrahtung
- Günstig und wartungsarm
Nachteile:
- Nur Auf/Zu, keine Zwischenstellung
Einsatzgebiete:
- Frostschutz- oder Sicherheitsfunktionen
- Außen- und Fortluftklappen
- Bypassklappen
- Abluft- und Zuluftklappen
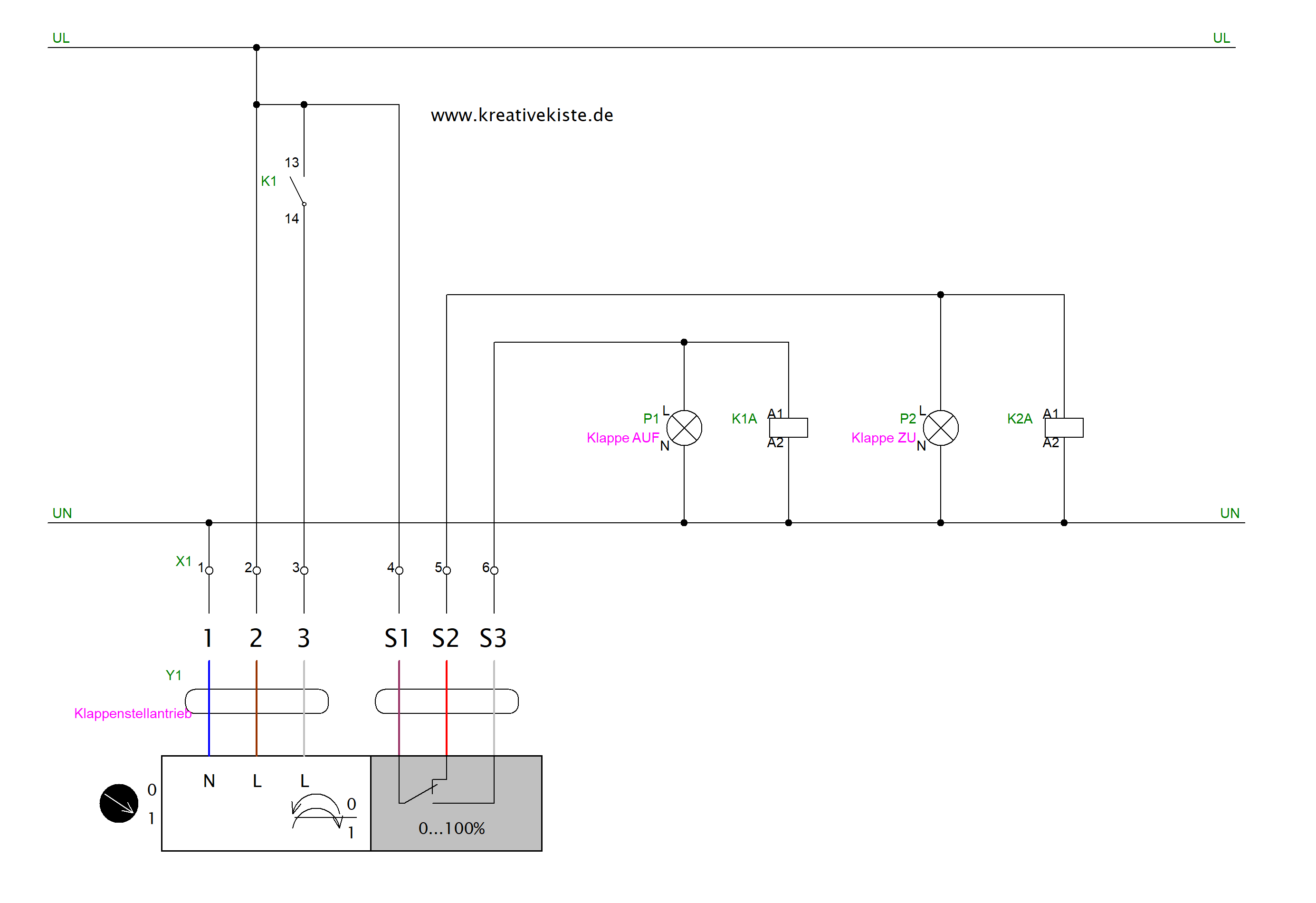
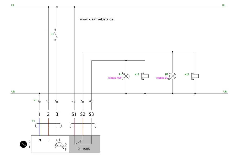
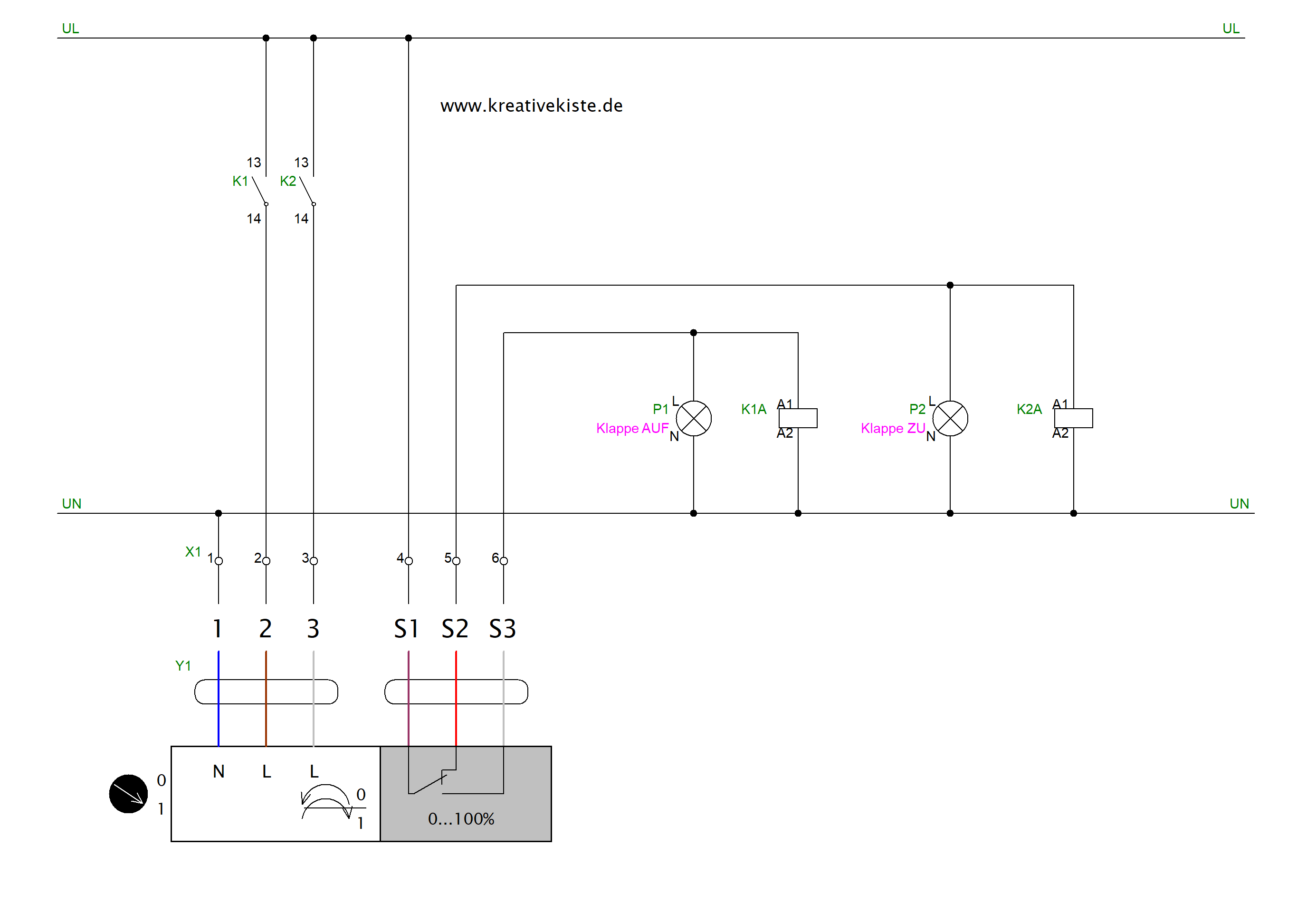
3️⃣ Dreipunktregelung
Erklärung:
Der Antrieb wird über zwei getrennte Signalleitungen angesteuert: „AUF“ und „ZU“. Ohne Signal bleibt die Klappe in ihrer aktuellen Position stehen. Wird aber aufgrund der ungenauen Regelung nicht in RLT Anlagen kaum verbaut.
Anschluss:
- N, Signal L für „AUF“, und L für Signal „ZU“,
Vorteile:
- Zwischenstellungen möglich
- Einfache Steuerungstechnik, keine Fehlstellungen möglich.
Nachteile:
- Nur Offen oder geschlossen als Rückmeldung
- Keine stufenlose Regelung
Einsatzgebiete:
- Mischluftklappen
- Umluftklappen
- Bypasklappen
4️⃣ Stetige Regelung (0–10 V / 4–20 mA)
Erklärung:
Der Antrieb erhält ein analoges Steuersignal, das die Klappenstellung proportional vorgibt (z. B. 0 V = zu, 10 V = auf).
Anschluss:
3 Adern (Signal Y, GND, VCC). Optional: Rückmeldesignal.
Vorteile:
- Präzise, stufenlose Regelung
- Rückmeldung der Ist-Position möglich
- Energieeffizient
Nachteile:
- Höherer Preis
- Aufwendigere Steuerung
- Empfindlicher gegenüber Störungen
Einsatzgebiete:
- Zentrale RLT-Anlagen mit Volumenstromregelung
- VAV-/CAV-Systeme
- Komfort- und Zonenregelungen
4️⃣ Regelung über Bussysteme (z. B. Modbus, BACnet, KNX, LON)
Erklärung:
Der Klappenstellantrieb ist direkt in ein digitales Kommunikationsnetzwerk (Bus) eingebunden. Über den Bus werden Steuerbefehle, Ist-Werte und Diagnosedaten digital übertragen. Eine zentrale Gebäudeleittechnik (GLT) kann so viele Antriebe gleichzeitig ansprechen und überwachen.
Anschluss:
- 2-Draht-Busleitung (z. B. RS485 für Modbus oder BACnet MS/TP)
- Separate Spannungsversorgung (meist 24 V)
- Keine separaten Analog- oder Schaltsignale erforderlich
Vorteile:
- Geringer Verdrahtungsaufwand bei vielen Geräten
- Kommunikation in beide Richtungen (Steuern und Rückmelden)
- Einfache Integration in Gebäudeleittechnik
- Diagnose- und Parametrierfunktionen direkt am PC möglich
Nachteile:
- Höherer Initialaufwand (Adressierung, Parametrierung)
- Fachwissen für Bus-Kommunikation erforderlich
- Abhängigkeit von Bus-Topologie und -Protokoll
Einsatzgebiete:
- Große, vernetzte RLT-Anlagen
- Gebäudeautomation mit GLT-Systemen (BACnet, Modbus, KNX, LON)
- Smart-Building-Anwendungen und Energiemanagement
🧩 Vergleich der Regelungsarten von Klappenstellantrieben in RLT-Anlagen
| Nr. | Regelungsart | Funktionsweise | Anschluss / Signalart | Vorteile | Nachteile | Typische Einsatzgebiete |
|---|---|---|---|---|---|---|
| 1 | Zweipunktregelung (Federrückläufer) | Klappe ist nur auf oder zu. Bei Spannung offen, keine Spannung geschlossen | 2 Adern (L, N), 0/230 V oder 24 V | - Sehr einfach - Günstig - Sicher bei Stromausfall (nur Federrückläufer) |
- Keine Zwischenstellung - Keine genaue Regelung |
- Brandschutz- und Rauchschutzklappen - Frostschutzklappen - Au,Fo,Ab,Zu, Bypassklappen |
| 2 | Dreipunktregelung | Zwei Signale für „AUF“ und „ZU“, bleibt ohne Signal stehen. | 3–4 Adern (N, AUF, ZU, 24/230 V | - Zwischenstellungen möglich - Robust - Einfache Steuerung |
- Keine exakte Rückmeldung - Keine stetige Regelung |
- Mischluftklappen - Einfache RLT-Regelungen |
| 3 | Stetige Regelung (0–10 V / 4–20 mA) | Analogschnittstelle steuert Klappenstellung proportional. | 3 Adern (Signal Y, Masse, Versorgung), optional Rückmeldung | - Präzise Regelung - Rückmeldung der Stellungmöglich |
- Teurer - Aufwendigere Steuerung |
- VAV-/CAV-Systeme - Komfortlüftung - Zentrale RLT-Anlagen |
| 4 | Regelung über Bussysteme (z. B. Modbus, BACnet, KNX, LON) | Digitale Kommunikation über Busleitung; Steuerung, Rückmeldung und Diagnose über GLT. | 2-Draht-Bus (z. B. RS485) + Spannungsversorgung (24 V, 230V) | - Bidirektionale Kommunikation - Geringer Verdrahtungsaufwand - Zentrale Überwachung und Diagnose |
- Höherer Installationsaufwand - Know-how erforderlich - Abhängigkeit vom Busprotokoll |
- Gebäudeautomation - Große, vernetzte RLT-Systeme - Smart-Building-Lösungen |






